美国支持eSIM卡的运营商推荐

美国支持eSIM卡的运营商推荐
Photo by Mailchimp / Unsplash

eSIM是下一代SIM卡,许多美国移动运营商已经支持eSIM卡。eSIM和常规的嵌入式SIM卡具有完全相同的功能,不过使用eSim更换号码和运营商就不用再换SIM卡了, 快捷方便,随时可以更换。

什么是 eSIM 呢?

首先要明白:“e”不代表“电子”。与电子邮件、电子卡、电子账单等不同,eSIM 是指“嵌入式用户身份模块”。 eSIM是一种内置于电子设备中的硬件, 是一种可重写的芯片,其作用类似于传统的物理SIM卡。由于它是嵌入式的,因此 eSIM 始终保留在设备内部。用户没有必要也没有能力删除它。eSIM让一切变得简单:具有eSIM的设备打开并激活后即可使用。更换运营商和号码都不用去实体商店、也不用购买或邮寄实体SIM卡或插入卡槽,让你可以无缝切换移动运营商。

尽管eSIM使用起来非常方便,但是并非所有提供商都支持eSIM。在美国,T-Mobile、AT&T 和 Verizon 以及一些移动虚拟运营商如 Visible、Ultra Mobile、Mint Mobile、US Mobile 支持eSim,但很多运营商如Boost Mobile和 Cricket Wireless不提供eSIM。

尽管eSIM很方便,但是,很多电信运营商都害怕这项技术,因为 eSIM让现有客户更容易更换供应商。当有更好的电话卡套餐时,你无需SIM卡也无需到实体店,看哪家便宜就可以随时更换。这是移动公司最不想要的。

下面,我们详细介绍了哪些运营商支持 eSIM,以及它们的手机Plan套餐详情比较:

美国eSIM卡运营商推荐

1. Visible – 真正的无限流量套餐,仅30美元/月

Visible

每月费用25美元,含无限流量,预付费手机卡,支持eSim卡和SIM卡

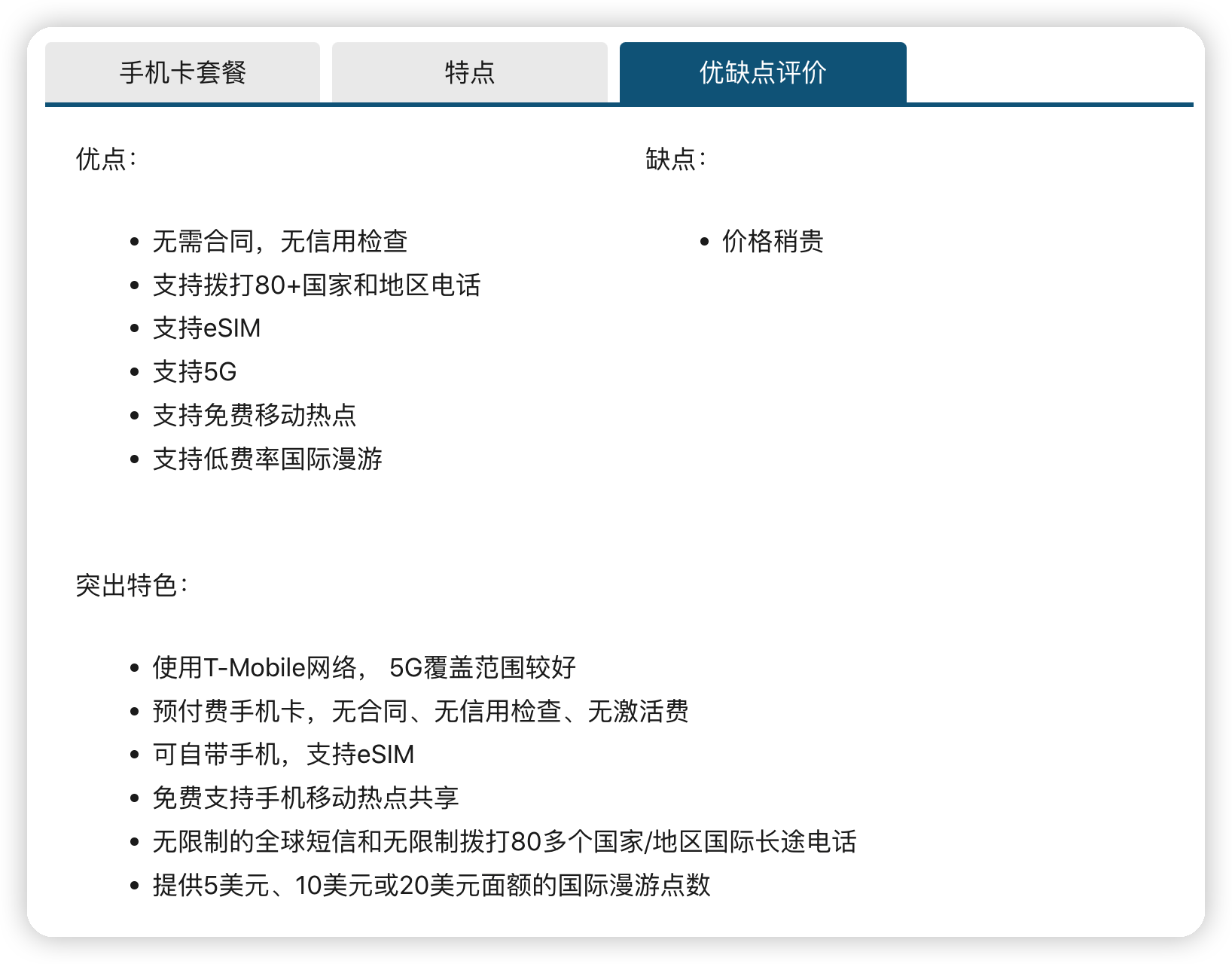
Visible是一个预付的移动运营商, 使用的是Verizon网络。它仅提供一个套餐,是一个无限流量套餐,价格是$30每月起,包含无限通话,无限短信,无限高速流量,支持无限量480p标清视频,包括免费热点。

其无限流量套餐支持VoLTE, 可视语音邮件,支持5G,eSIM等。

支持免费拨打加拿大和墨西哥电话。

如果对流量速度没有特别需求,Visible套餐基本就可以满足需求了。也是无限流量,只是在网络拥堵时速度会降低。Visible + 前50GB保证最高速度,之后网络拥堵才会降低速度,此外还提供加拿大和墨西哥无限漫游,以及包含每月500分钟拨打包括中国、香港、等30国的国际电话。


2. Ultra Mobile – 支持国际漫游,支持80+国家国际通话

ultramobile

每月费用14美元,含2GB流量,预付费手机卡,支持eSim卡和实体SIM卡,支持80+国家免费通话, 支持国际漫游,支持移动热点

Ultra Mobile 成立于2011年,使用的是T-Mobile 4G LTE 和 5G 网络,最大特点是支持80+国家免费国际通话。

所有套餐都包括无限的通话和短信,并且支持免费拨打包括中国在内的80多个国际国家的无限通话,免费支持移动热点共享。此外,还支持低费率国际漫游。Ultra Mobile支持按月,3个月, 6个月合12个月续费,一次续费时间越长,价格越便宜。


3. Mint Mobile – 给的流量比较多,支持eSIM卡

Mint Mobile

每月费用15美元,含4GB流量,预付费手机卡,支持eSim卡和SIM卡

Mint Mobile也是一个预付运行的手机运营商, 使用T-Mobile基础网络。他们的4GB套餐价格为每月$15。包括无限通话,无限短信,每月的4GB高速数据,支持4K超高清视频,并包含移动热点共享。

Mint Mobile手机卡套餐支持VoLTE, Wifi通话,可视语音邮件,5G,eSIM等。


4. US Mobile – 免费提供SIM卡,流量给的比较多

us mobile

每月费用15美元,含5GB流量,预付费手机卡,支持eSim卡和SIM卡

US Mobile给的流量还是比较多的,其5GB套餐包括无限分钟、无限短信 和 5GB 数据,支持1080p 高清视频播放,每月仅需15美元。美国移动在Verizon 和 T-Mobile 的 5G和4G LTE 网络上运行。

此外,其eSim支持国际漫游,可在中国等国家和地区实现流量漫游。

US Mobile 支持eSIM, 而且可以免费订购并免费邮寄SIM卡。随用随激活,什么时候想用就激活,激活后再选择你喜欢的套餐就可以了。


eSIM卡的优缺点

优点:

  • 不会丢失或损坏 – 使用eSIM 意味着您永远不会丢失或损坏SIM卡, 因为它是手机内置的硬件。它还降低了损坏手机的可能性,因为插拔SIM卡可能会对手机造成损坏。此外,还有助于防水,减少液体通过卡槽进入手机从而损坏手机的可能性。
  • 无需邮寄,即时可用 – 由于购买好电话卡套餐后只需下载相应的程序即可,不再需要通过邮寄方式向您发送实体SIM 卡,使用eSIM卡马上就可以启用号码。
  • 节省手机内部空间 – eSIM 在智能手机中占用的空间比物理SIM卡小得多。它们的大小大约是nano SIM 卡的一半,并且不需要同样复杂的外壳(例如SIM卡托盘)。这样节省出来的空间可以使用更大的电池、更防水的设计,或者更小巧的手机。还可以延长电池寿命。
  • 可配置多个文件,使用多个号码 – eSIM的虚拟特性意让其可以同时保存多个配置文件。只需在手机的设置菜单中进行简单调整,您就可以在多个国家/地区设置多达五个号码,并随时在运营商之间进行切换。

缺点:

  • 换新手机比较麻烦 – 当您的手机出现故障时,可以轻松地将物理SIM卡快速切换到新设备。使用eSIM 时,该过程更加费力,并且需要重新下载并安装eSIM文件包。
  • 隐私问题 – 可能电话公司跟踪您的位置等,使用eSIM就很难躲避。而对于实体SIM卡你可以拔掉SIM卡来避免被追踪。

哪些手机支持eSIM?

如果要购买eSIM卡,需要购买支持eSIM卡的手机,那么,哪些手机支持eSIM卡呢? 以下是目前一些支持eSIM的手机品牌和型号列表:

除了实体店和在Amazon等这类电商网站上购买手机,你还可以考虑购买合约机,一些移动运营商即支持eSIM又出售非常便宜甚至免费的合约机,非常划算。

如何安装eSIM

开通eSIM卡非常简单。首先保证您的手机支持eSIM,然后打开Wi-Fi连网。很多移动运营商提供安装eSIM的二维码,在收到实体SIM卡后,可使用手机的相机应用程序扫描其提供的eSIM二维码,eSIM会自动安装您的配置文件。

或者,前往运营商的网站设置您的eSIM。需要首先现在其官方网站购买一个手机卡套餐(Phone Plan),然后在手机上登录其App, ,然后选择下载 eSIM安装。其网站上也提供eSIM二维码,可用相机应用程序扫描安装。

例如Visible的eSIM安装过程非常简单。Visible应用程序会自动检测您支持eSIM的智能手机,然后输入 IMEI号码,并直接通过该应用程序下载eSIM即可。

常见问题

哪些运营商提供eSIM手机卡?

Mint Mobile、Visible、RedPocket、H2O Wireless 和 PureTalk等移动虚拟运营商提供eSIM。三大主要网络Verizon、AT&T 和 T-Mobile也提供eSIM。eSIM支持5G吗?

支持5G,如果您的手机支持5G,并且您所在的地区有5G网络覆盖,那么您就可以用eSIM连接5G网络。
eSIM支持双卡双号码吗?

可以,但是需要看你的手机是否是支持双号eSIM。 以iPhone为例:iPhone 13 Pro Max、iPhone 13 Pro、iPhone 13 和 iPhone 13 mini 的eSIM可同时激活两个号码,可以是不同的运营商;或激活一个物理nano-SIM 和一个 eSIM,也可以是不同的运营商。

在 iPhone 12、iPhone 11、iPhone XS、iPhone XS Max 和 iPhone XR 上,仅可使用一个物理 nano-SIM 和一个eSIM,实现双卡双待。

其它设备能否使用eSIM?

eSIM可用于Apple iPad系列以及众多智能手表,包括Apple Watch和三星Galaxy Watch。
一些笔记本电脑也可以使用eSIM,一些联网汽车也可以。eSIM卡是否必须有互联网才能使用?

不是,eSIM 并不总是需要互联网。eSIM是电子或嵌入式SIM,是直接内置于您的手机中的SIM。跟原来的SIM卡功能是一样的,只要有信号就可以接打电话。

总结

eSIM手机卡通过使用内置的硬件,而不用实体SIM卡来启动网络工作。一些最新的智能手机,如 iPhone、包括 Apple Watch 在内的智能手表和三星 Galaxy 手机上都支持eSIM。当您使用eSIM激活运营商的套餐时,您无需等待SIM卡邮寄,可以立即启用生效,非常方便快捷。此外,如果您的手机支持双 SIM卡,您可以同时拥有一张eSIM 和一张普通SIM 卡,非常适合旅行。